Canis lepophagus
Temporal range:
Scientific classification Edit this classification
Domain: Eukaryota
Kingdom: Animalia
Phylum: Chordata
Class: Mammalia
Order: Carnivora
Family: Canidae
Genus: Canis
Species:
C. lepophagus
Binomial name
Canis lepophagus
Johnston (1938)[1]
Range of Canis lepophagus based on fossil distribution
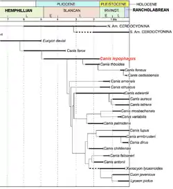
Timeline of canids highlighting Canis lepophagus in red (Tedford & Wang)

Canis lepophagus (Latin: canis: 'dog'; lepus: 'hare' or 'rabbit'; suffix -phagus: '-eating'; hence hare-eating dog) is an extinct species of canid which was endemic to much of North America during the Early Pliocene.[2] It is notable because its lineage is proposed to have led to both wolves and coyotes.

Evolution

Kurten proposed that the Blancan C. lepophagus derived from smaller Miocene Canis species in North America. It then became widespread across Eurasia where it was either identical to, or closely related with, C. arnensis of Europe.[3]:p241[4][5] Wang proposed a linear progression from Eucyon davisi to C. lepophagus to the coyote.[2]:p58

Johnston describes C. lepophagus as having a more slender skull and skeleton than in the modern coyote.[1]:385 Nowak found that the early populations had small, delicate and narrowly proportioned skulls that resemble small coyotes and appear to be ancestral to C. latrans.[3]:p241 Johnson noted that some specimens found in Cita Canyon, Texas had larger, broader skulls,[1] and along with other fragments Nowak suggested that these were evolving into wolves.[3]:p241[6]

Tedford disagreed with previous authors and found that its cranio-dental morphology lacked some characteristics that are shared by C. lupus and C. latrans, and therefore there was not a close relationship but it did suggest C. lepophagus was the ancestor of both wolves and coyotes.[7]:p119 Additionally, C. edwardii, C. latrans and C. aureus form together a small clade and because C. edwardii appeared earliest spanning the mid-Blancan (late Pliocene) to the close of the Irvingtonian (late Pleistocene) C. edwardii is proposed as the descendant of C. lepophagus and the ancestor of the coyote and the golden jackal.[2]:p58[7]:p175,180

Fossil distribution

The first fossil record was found in Cita Canyon, Texas. Subsequent discoveries of specimens were found in four other Texas sites, Tonuco Mountain, New Mexico, western Washington[8] Santa Fe River, Florida,[9] Black Ranch in northern California, sites in Nebraska, Idaho, Utah, and Oklahoma.

References

  1. 1 2 3 Johnston, C. S. 1938: Preliminary report on the vertebrate type locality of Cita Canyon and the description of an ancestral coyote.- Amer. Jour. Sci. (5)35:383-390.
  2. 1 2 3 Wang, Xiaoming; Tedford, Richard H.; Dogs: Their Fossil Relatives and Evolutionary History. New York: Columbia University Press, 2008.
  3. 1 2 3 R.M. Nowak (2003). "Chapter 9 - Wolf evolution and taxonomy". In Mech, L. David; Boitani, Luigi (eds.). Wolves: Behaviour, Ecology and Conservation. University of Chicago Press. pp. 239–258. ISBN 0-226-51696-2.
  4. Kurten, B (1974) A History of Coyote-Like Dogs (Canidae, Mamalia). Acta. Zoo. Fennica 140:1-38. 1974.
  5. B. Kurten and E. Anderson. 1980. Pleistocene mammals of North America. New York: Columbia University Press. pp1-442
  6. R. M. Nowak. 1979. North American Quaternary Canis. Monograph of the Museum of Natural History, University of Kansas 6:1-154 LINK:
  7. 1 2 Tedford, Richard H.; Wang, Xiaoming; Taylor, Beryl E. (2009). "Phylogenetic Systematics of the North American Fossil Caninae (Carnivora: Canidae)" (PDF). Bulletin of the American Museum of Natural History. 325: 1–218. doi:10.1206/574.1. S2CID 83594819.
  8. J. K. Morgan and N. H. Morgan. 1995. A New Species of Capromeryx (Mammalia: Artiodactyla) from the Taunton Local Fauna of Washington, and the Correlation with Other Blancan Faunas of Washington and Idaho. Journal of Vertebrate Paleontology, Vol. 15, No. 1 (Mar. 14, 1995), pp. 160-170
  9. G. S. Morgan and R. B. Ridgway, Late Pliocene vertebrates from the St. Petersburg Times site, Pinellas County, Florida, Papers in Florida Paleontology, 1987
This article is issued from Wikipedia. The text is licensed under Creative Commons - Attribution - Sharealike. Additional terms may apply for the media files.