Hyporthodus
Hyporthodus nigritus
Scientific classification Edit this classification
Domain: Eukaryota
Kingdom: Animalia
Phylum: Chordata
Class: Actinopterygii
Order: Perciformes
Family: Serranidae
Subfamily: Epinephelinae
Tribe: Epinephelini
Genus: Hyporthodus
Gill, 1861
Type species
Hyporthodus flavicauda
Gill, 1861[1]
Synonyms[2]
  • Schistorus Gill, 1862
  • Serrihastaperca Fowler, 1944

Hyporthodus is a genus of marine ray-finned fish, groupers from the subfamily Epinephelinae, part of the family Serranidae, which also includes the anthias and sea basses.[3] It contains the following species, most of which were previously placed in Epinephelus:[4][5]

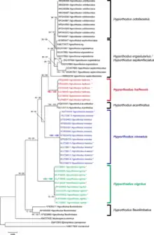
Phylogenetic tree of Hyporthodus species based on COI barcoding sequences

A molecular analysis has shown that most species of Hyporthodus can be identified on the basis of COI barcoding sequences.[6]

References

  1. Eschmeyer, William N.; Fricke, Ron & van der Laan, Richard (eds.). "Hyporthodus". Catalog of Fishes. California Academy of Sciences. Retrieved 19 July 2020.
  2. Eschmeyer, William N.; Fricke, Ron & van der Laan, Richard (eds.). "Genera in the family Epinephelinae". Catalog of Fishes. California Academy of Sciences. Retrieved 19 July 2020.
  3. "WoRMS - World Register of Marine Species - Hyporthodus". Marinespecies.org. 2008-02-21. Retrieved 2013-11-12.
  4. Craig, Matthew T.; Hastings, Philip A. (2007). "A molecular phylogeny of the groupers of the subfamily Epinephelinae (Serranidae) with a revised classification of the Epinephelini". Ichthyological Research. 54 (1): 1–17. doi:10.1007/s10228-006-0367-x. ISSN 1341-8998.
  5. Froese, Rainer and Pauly, Daniel, eds. (2019). Species of Hyporthodus in FishBase. December 2019 version.
  6. Chaabane, Amira; Justine, Jean-Lou; Gey, Delphine; Bakenhaster, Micah D.; Neifar, Lassad (2016). "Pseudorhabdosynochus sulamericanus (Monogenea, Diplectanidae), a parasite of deep-sea groupers (Serranidae) occurs transatlantically on three congeneric hosts (Hyporthodus spp.), one from the Mediterranean Sea and two from the western Atlantic". PeerJ. 4: e2233. doi:10.7717/peerj.2233. ISSN 2167-8359. PMC 4991870. PMID 27602259. Open access icon


This article is issued from Wikipedia. The text is licensed under Creative Commons - Attribution - Sharealike. Additional terms may apply for the media files.